c7娱乐下载

武汉市数据开放平台智能问答繁体登录注册

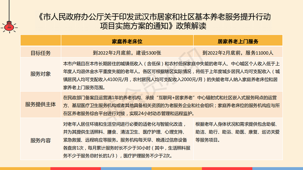
【图解】《市人民政府办公厅关于印发武汉市居家和社区基本养老服务提升行动项目实施方案的通知》政策解读

【图解】《市人民政府办公厅关于印发武汉市居家和社区基本养老服务提升行动项目实施方案的通知》政策解读

2021-09-23 16:15 C7娱乐下载-C7娱乐平台

C7娱乐下载

C7娱乐下载

C7娱乐下载

  

附件:

扫一扫在手机上查看当前页面

 已阅 0  打印   关闭 
(function(){ var bp = document.createElement('script'); var curProtocol = window.location.protocol.split(':')[0]; if (curProtocol === 'https'){ bp.src = 'https://zz.bdstatic.com/linksubmit/push.js'; } else{ bp.src = 'http://push.zhanzhang.baidu.com/push.js'; } var s = document.getElementsByTagName("script")[0]; s.parentNode.insertBefore(bp, s); })();